Contrary to popular opinion, learning is not the process of merely accumulating more information. You have “learned” something only when you can produce a result you were unable to achieve before.
TEAM TIP
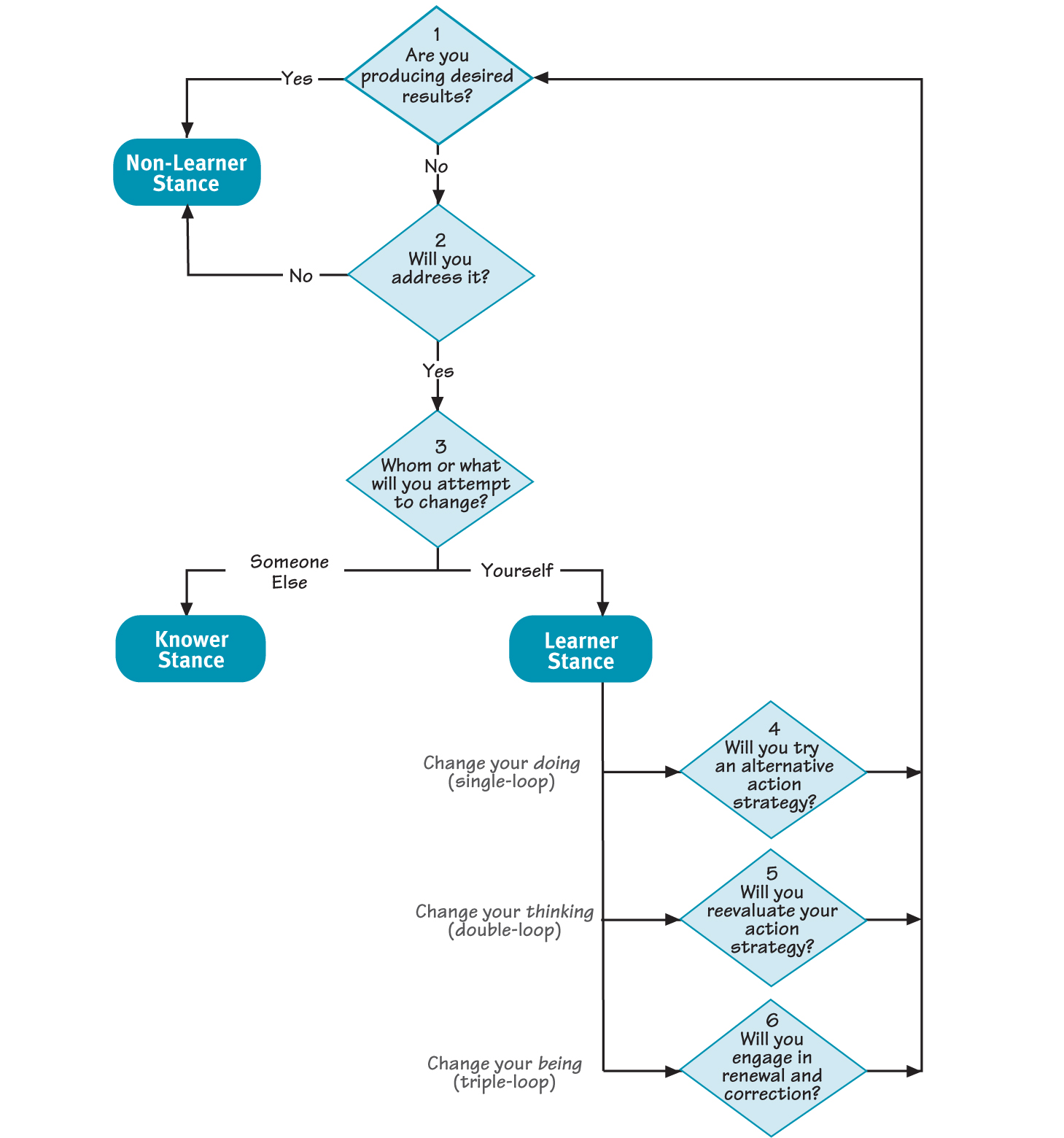
Walk through the Learner’s Path whenever you realize you are no longer achieving your desired results.
The Learner’s Path, illustrated here, describes the underlying process of learning. In considering a given issue, when you answer questions 1–3 successfully, you have become a learner and must now decide how deep you will engage your learning. The deeper you go with your learning, the more leverage you will have for creating sustainable results. If you decide to address question 4, you are engaged in single-loop learning (changing your doing). If you address questions 5 and 6, you are engaged in double-loop learning (changing your thinking) and triple-loop learning (changing your being), respectively.
THE LEARNER’S PATH

The non-learner stance can quickly morph into a knower stance if you are less than honest with yourself or if you try to blame others for subpar results. Knowers get stuck on any of the first three questions when they can’t “go public” with their true answers. Learners successfully traverse the path because they can openly reveal their answers and are willing to be influenced by others or by data that contradicts their beliefs.

Knowers operate (perhaps unknowingly) from a set of thinking habits, called “the secrets of a knower.” These thinking habits serve them well in protecting their egos, but have devastating effects on their ability to achieve their desired results.

Most of us have some knower tendencies. Fortunately, we also have the capacity to become “recovering knowers” by working to overcome these secret thinking habits.
Begin by walking yourself through the Learner’s Path questions whenever you realize that you are no longer achieving your desired results. Notice where you become stuck. Then use the chart below to discover: (1) the necessary “willingness” you need to cultivate, (2) the associated discipline used to develop that willingness, and (3) some specific, high-leverage practices.

Brian Hinken is the director of learning and renewal for Gerber Memorial Health Services in Fremont, Michigan. He is the author of The Learner’s Path: Practices for Recovering Knowers (Pegasus Communications, 2007) and the newly published pocket guide, The Learner’s Path: Moving from Knower to Learner, from which this article is adapted.