TEAM TIP
In addition to using systems tools to diagnose and resolve organizational dilemmas, following the examples in this article, experiment with employing such “reverse blueprints” in the creative part of planning a new initiative — that is, discovering the right actions that will satisfy the project’s objectives.
Human-built systems in engineering and architecture start with a well-documented design: a plan or a blueprint. This design guides the construction, allows troubleshooting upon breakdown, and permits repairs or modifications to the system when necessary or desired. Systems that are either natural (that is, non-human-made) or collectively constructed (such as most old settlements), on the other hand, come with no documentation such as a plan or blueprint. Environmental engineers and landscape architects, among others, are in a less privileged position than their peers in other settings because they are not the original designers — nature is.
To be able to work in these conditions, environmental engineers and landscape architects start with an informal mental model, an “idea” about the system. As a more advanced option, they can “reverse engineer” the system and create “reverse blueprints,” models that can be openly communicated, questioned, and discussed. Systems modelers have used reverse blueprints, commonly known as models or simulations, for a long time using a mix of paper- and computer-based media. Their clients often use these simulations for testing proposed projects or strategies.
Reverse blueprints are different from the original blueprints in that they are incomplete, uncertain, tentative, and often remain merely as mental models. Nevertheless, they function in the same way as other blueprints, that is, as guidance maps for action. To be useful, reverse blueprints must be as explicit as possible.
Reverse blueprints are different from the original blueprints in that they are incomplete, uncertain, tentative, and often remain merely as mental models.
While planning authorities often use reverse blueprints to assess their development strategies (that is, simulate the proposed action and see whether it is capable of reaching the intended objectives), employing a variety of modeling techniques under the guidance of experienced systems modelers, much less experience has been reported in the creative part of planning — that is, discovering the right actions that will satisfy the project’s objectives. Because planners come from diverse backgrounds, and not all of them have technical expertise, many have been deterred by the perceived size and complexity of such models, and even doubt their utility in the conception of strategy. But this hurdle can be surmounted. And the lessons from this application may be of interest to planners in other kinds of organizations and industries as well.
The “XYZ” of Problem-Solving
Problems can be defined in many ways, but well-structured ones have three parts: action (X), conditions (Y), and outcome (Y). The action, or “what to do,” is often considered the most important part of decision-making. The conditions, or system, is where the action takes place. The outcome is what we intend or are likely to achieve with the particular action in the particular conditions or system.
Two parts of the problem must be known before solving for the unknown. Depending on the subject or the type of the problem, the configuration of the problem setup can be any combination of X, Y, and Z, as shown in “Three Problem Configurations.” Solving for X, we are either conceiving (creative mode) or forecasting (predictive mode) an action. Solving for Y, we are either discovering (exploratory mode) or designing (normative mode) a set of conditions or a system. Solving for Z, we are determining an outcome either as a forecast (predictive mode) or as objectives (normative mode).
THREE PROBLEM CONFIGURATIONS

The configuration of a problem setup can be any combination of X, Y, and Z. Solving for X, we are either conceiving or forecasting an action. Solving for Y, we are either discovering or designing a set of conditions or a system. Solving for Z, we are determining an outcome either as a forecast or as objectives.
In a typical planning workflow, conceived and executed in a problem-solving manner, an environmental engineer or landscape architect goes through all these configurations in a sequence like the following:
- Decipher the system with reverse engineering (exploratory mode)
- Define objectives (normative mode)
- Conceive an action that is likely to reach the defined objectives (creative mode)
- Forecast what this action is likely to produce in the supposed system (predictive mode), which will permit an exante assessment of the conceived action.
Some of the tasks of the planning sequence may be more difficult than others, depending on their nature — scientific, technical, political, or creative. Defining objectives represents what the developer wants and is relatively easy with a single developer; in the case of a non-homogeneous community, this task can be difficult due to conflicting interests. Forecasting can be relatively easy, with ample experience and input. Especially challenging tasks remain creating the model and creatively discovering the right actions.
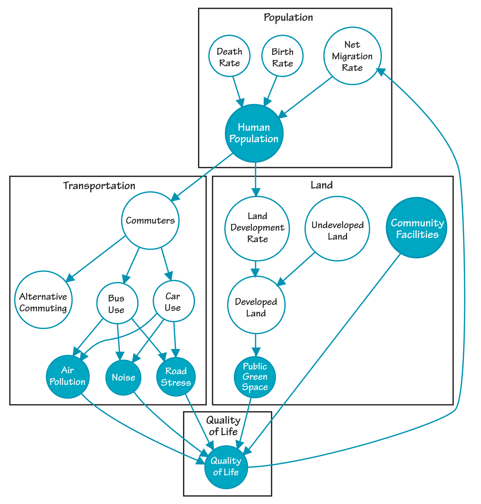
REVERSE BLUEPRINT FOR URBAN AREA

Two Cases
The following two cases present attempts to produce and use explicit reverse blueprints in the creative phase of community planning — in the conception of action — starting from mental models. Some positive results from these initiatives are beginning to show, but there is still a long path of practice and learning ahead.
Urban Context
The first project involved improving certain conditions in the city of Vila Real, Portugal, by the turn of the twenty-first century. To create the reverse blueprint of the city, the senior municipal planner worked with a systems modeler over a few months. They created several iterations during the modeling effort and then shared two stable versions with systems modeling experts during an international conference to obtain feedback. The information contained in the reverse blueprints was deemed necessary and relevant to the city’s key issues, based on the experience of the senior planner (see “Reverse Blueprint for Urban Area”).
The identification of the most important issues was also the starting point for defining objectives. For each important element of the urban system, the city defined the desired standard (objective); for instance, air pollution should be “low.” More often than not, objectives were expressed in qualitative terms. The comparison of the objectives with the existing situation revealed the necessary direction of change. For instance, if the situation of “road stress” was considered as “medium-high” and the objective was set as “low,” then an action plan had to be put in place to reduce road stress.
The search for the solution to the problem — the right action to produce the desired outcomes in the perceived conditions — was the most creative phase. The reverse blueprints helped in certain ways, such as by keeping in view (and thus in memory) the important elements of the system and their links. Thus, the identification of the right action was really the result of “assisted” or “guided” creative thinking. And because the senior planner needed to define the objectives and the reverse blueprint before solving the planning problem, he had to identify and express the most important issues for the city — something that had not been clearly defined before.
The post-problem-solving phase — that is, what happened after the conception of the creative ideas with the help of the reverse blueprints — was carried out entirely in the city hall planning department. Four years after the conclusion of the planning exercise, the actions that came out of the process had already produced visible results: the “Transportation” module issues were resolved through the implementation of an urban public transportation system, and the “Land” module issues were resolved through the creation of a large central park, the improvement of smaller green open spaces, and the construction of new community facilities such as a new municipal theater, a large shopping center, and an international racetrack.
Rural Context
The second project took place in the Alto DouroWine Region (ADWR) of Portugal. UNESCO recently recognized the region as a world heritage site for its outstanding example of traditional human settlement and land use. The terracing practices of agriculture, developed over 2,000 years, are an essential part of this “cultural landscape.”
This second problem was set up and solved as an academic exercise, within the university that led the UNESCO nomination process. An important issue identified in the case was the increase of new agricultural practices that did not use terraces, but followed the contour of the hills instead. One of the project’s main objectives was to maintain the UNESCO classification. Another objective was to retain the human population in the region; over the last decades, emigration had increased as people left the region in search of higher incomes.
As in the previous case, the reverse blueprints helped to guide and organize the thinking in the creative phase, as participants searched for the right action to satisfy the defined objectives (see “Reverse Blueprint for Rural Area”). A key instance of creativity came from introducing new elements, such as tourism. This enlarged scope of systems elements opened up more options for potential solutions.
Although the initial problem-solving exercise began within the academic community, since then, others have begun implementing similar action plans for the development of the region. The traditional terracing practices are being protected, and a new plan for tourism in the region was recently announced by a leading development authority.
Summary and Conclusion
Reverse blueprinting offers valuable help in the creative phase of planning and in the conception of action proposals. In summary, recent experience from two cases of urban and rural planning indicates the following:
- Reverse blueprinting is capable of stimulating healthy debates about the conditions of the problem (for instance, “how the system is constructed” or “what is involved”), as well as the objectives of the problem (such as, “what the community wants to have”).
- Reverse blueprints assist in the conception of ideas about the appropriate action. Training for how to make the most of analytic and creative thinking may be an issue worth pursuing in the future.
- The size and complexity of the reverse blueprints was not an issue in the two particular cases, since the blueprints were prepared with that consideration in mind, but training may be required for most planners.
REVERSE BLUEPRINT FOR RURAL AREA

The overall experience with the applications in Portugal is encouraging. While the near future can continue with similar efforts, involving formal reverse blueprints and informal conception of action, the distant future may focus on more formal or structured uses of the reverse blueprints in the creative phase of planning. All this is desirable, of course, only if formality does not kill creativity — in which case, the situation at present is optimum.
Anastassios Perdicoulis is a visiting research fellow at the Oxford Institute for Sustainable Development and an assistant professor at the University of Tras-os-Montes e Alto Douro in Vila Real, Portugal; he has taught in the Environmental Engineering degree at UTAD for more than 10 years and has served as the director of the Landscape Architecture degree for two terms (four years). You can contact him at http://home.utad.pt/~tasso; tasso@utad.pt; or +351 259 372 627.</>